弥漫性IDH突变型低级别胶质瘤在临床上具有难以避免的肿瘤复发倾向,最终将导致患者临床死亡,这种疾病的临床管理策略长期以来一直存在显著争议。尽管化疗药物替莫唑胺是胶质母细胞瘤的标准临床治疗药物,但其在低级别胶质瘤中的具体疗效尚未得到明确证实,且需要高度警惕治疗相关的潜在风险因素。近年来临床研究发现,部分接受TMZ治疗的患者在疾病复发时会出现"超突变"现象,并且伴随肿瘤恶性进展为更高级别肿瘤。目前,临床实践中尚无法准确预测哪些患者容易发生此类高风险临床事件。
核心研究发现:MGMT启动子甲基化具有三重重要临床价值
1、机制层面揭示:MGMT启动子甲基化能够促进TMZ诱导的突变发生过程,这是导致超突变现象的关键机制基础。
2、临床预测价值:新诊断低级别胶质瘤的MGMT启动子甲基化水平,可以有效预测疾病复发时是否会发生超突变现象。
3、治疗决策指导:MGMT启动子甲基化水平有望成为指导低级别胶质瘤个体化临床治疗决策的新型生物标志物。
以上研究内容来自于INC国际神经外科医生集团旗下组织世界神经外科顾问团(WANG)核心成员Mitchel S. Berger教授等共同发表的重要临床研究。

01 研究背景:从临床困惑到科学假说探索
对于临床诊断为弥漫性IDH突变型低级别胶质瘤的患者,其最佳临床管理策略仍存在显著争议,因为肿瘤在手术切除后不可避免地会发生临床复发,并最终导致患者死亡。虽然化疗药物替莫唑胺能够延长胶质母细胞瘤患者的总生存期,但其在低级别胶质瘤中的临床获益尚未得到明确证实,且必须权衡与治疗相关的所有潜在风险因素。
新兴临床数据显示,一部分接受了辅助替莫唑胺(TMZ)治疗的弥漫性异柠檬酸脱氢酶(IDH)突变低级胶质瘤患者,在疾病复发时会出现超突变现象,并伴随恶性进展为更高级别肿瘤。
目前临床研究中尚不清楚为何部分接受TMZ治疗的低级别胶质瘤患者在疾病复发时会发生超突变,而其他患者则不会发生这种现象。MGMT基因编码O6-甲基鸟嘌呤-DNA甲基转移酶,这是一种重要的DNA修复蛋白,能够清除由TMZ诱导的细胞毒性及潜在致突变性损伤。本研究提出科学假说:MGMT基因通过启动子甲基化表现的表观遗传沉默现象,促进了TMZ在低级别胶质瘤患者中诱导的突变发生过程,并促使疾病复发时超突变现象的发展。
因此,了解发生TMZ驱动超突变的具体风险,可能为低级别胶质瘤患者的临床监测和治疗决策制定提供重要依据。本研究首次将初始低级别胶质瘤中MGMT启动子甲基化确定为预测复发时超突变的生物标志物。研究发现揭示了低级别胶质瘤患者对TMZ驱动的超突变易感性存在差异的机制基础。随着低级别胶质瘤最佳临床管理策略的不断探索,该研究确立了诊断时MGMT启动子甲基化水平作为一个潜在的生物标志物,可通过根据患者复发时发生超突变的风险进行临床分层,为其临床监测和治疗决策制定提供重要依据。
02 研究发现:甲基化水平与超突变存在明确临床关联
低级别胶质瘤的浸润性生长特性使其无法通过外科手术完全切除,因此肿瘤不可避免地会发生临床复发,尽管复发间隔时间存在很大差异。低级别胶质瘤的标准治疗方案存在显著争议,术后治疗方案包括观察等待策略,以及放疗联合化疗的积极治疗方案。替莫唑胺是一种口服化疗药物,其特殊药理特性使其能够有效透过血脑屏障。尽管它常作为术后辅助治疗用于低级别胶质瘤患者,但其临床获益仍不明确。例如,在一项针对低级别胶质瘤患者的III期临床研究中,单独使用TMZ与单独放疗的患者在无进展生存期方面无显著差异。另一项针对接受辅助TMZ治疗的低级别胶质瘤患者的II期研究显示,仅有6%的患者出现部分影像学缓解,无患者达到完全缓解。
该研究发现在疾病复发时发生超突变的患者中,其初始肿瘤的MGMT启动子甲基化水平显著高于未发生超突变的患者(45.7%对比34.8%,P = 0.027)。在单变量模型以及纳入了患者年龄和分子亚型的多变量模型中,初始肿瘤的甲基化水平能够有效预测复发时的超突变状态。

疾病复发时的超突变状态临床分析
为了确定复发肿瘤样本是否发生了超突变,我们利用新的和先前报道的全外显子组测序数据,对所有复发肿瘤组织样本的突变负荷进行了详细特征分析。TMZ诱导的超突变可能仅发生在少数肿瘤细胞中,随后这些细胞发生克隆扩增。例如,如果初始手术没有实现全切,残留肿瘤可能继续生长,并在复发时作为非超突变的肿瘤细胞进行增殖。疾病复发时发生超突变的患者通常进展为更高级别肿瘤。

图:患者超突变状态及其与临床特征的关联。(A) 按复发时肿瘤级别划分的超突变状态。(B) 按诊断时患者年龄划分的超突变状态。(C) 按复发前接受的TMZ周期数划分的超突变状态。
复发时MGMT启动子甲基化水平与超突变状态存在显著相关
为了研究MGMT启动子甲基化与超突变之间的具体关系,我们首先对检测到存在或不存在超突变的个体复发肿瘤样本的甲基化谱进行了详细特征分析。观察到平均MGMT启动子甲基化水平与MGMT基因表达水平呈显著负相关,表明在超突变复发中,MGMT通过启动子甲基化表现遗传沉默。

图:个体复发样本中的超突变与MGMT启动子甲基化水平升高及表达下调相关。(A) 采用Ward最小方差法对个体复发样本在27个CpG位点的甲基化水平进行层次聚类分析,样本标注包括患者ID、是否存在超突变以及肿瘤亚型。(B) 按是否存在超突变分组的个体复发样本的MGMT表达水平。(C) 各个体复发样本的MGMT表达水平及其MGMT启动子平均甲基化水平。
对于每位患者,我们发现来自同一肿瘤的超突变样本在MGMT启动子处的甲基化水平高于非超突变样本。因此,MGMT启动子甲基化水平与超突变之间的联系不仅得到了复发肿瘤的患者间分析的支持,也得到了复发肿瘤个体样本的瘤内分析的支持。

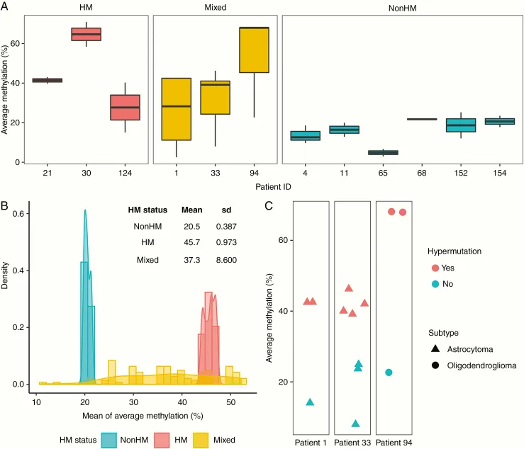
图:MGMT启动子甲基化与超突变的瘤内分析。(A) 来自同一患者的个体复发样本的MGMT启动子平均甲基化水平,按HM状态分类。(B) 采用自助法对MGMT启动子甲基化水平的变异度进行量化。(C) 混合HM状态患者的个体复发样本中,平均甲基化水平与是否存在超突变。
初始肿瘤中MGMT启动子甲基化水平可有效预测复发时的超突变
接下来,我们试图确定在复发时发生超突变与未发生超突变的患者之间,其初始、未经治疗的肿瘤中MGMT启动子甲基化水平是否存在显著差异。我们发现,对于超突变患者,初始肿瘤与复发之间的甲基化水平无显著变化。相反,对于非超突变患者,从初始肿瘤到复发,甲基化水平出现显著下降。

图:初始肿瘤中的MGMT启动子甲基化水平可预测复发时的超突变状态。(A) 按HM状态分组的患者,其初始肿瘤和复发肿瘤在各CpG位点的甲基化水平。(B) 按HM状态分组的患者,其初始肿瘤和复发肿瘤的平均甲基化水平。(C) 初始肿瘤与复发肿瘤之间平均甲基化水平的配对分析。(D) 从初始肿瘤到复发,平均MGMT启动子甲基化水平的变化。(E) 回归树分析识别出初始肿瘤的平均甲基化水平是预测HM状态的显著预测因子。
最后,我们进行了回归树分析,确定初始肿瘤的平均甲基化水平是预测复发时超突变的显著预测因子。平均甲基化水平大于42.5%与超突变相关。
03 临床研究结论
这些重要研究发现揭示了患者对TMZ驱动的超突变易感性存在差异的机制基础。此外,本研究确立了MGMT启动子甲基化水平作为一种潜在的重要生物标志物,可通过预测复发时的超突变风险,为低级别胶质瘤患者的临床管理(包括监测和治疗决策制定)提供重要临床信息。

胶质瘤
垂体瘤
脑膜瘤
脑血管瘤
听神经瘤
脊索瘤

沪公网安备31010902002694号